Skip to content
Added to your Saved Content Go to my Saved Content

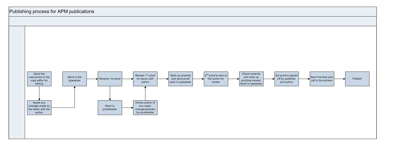
APM’s publishing process explained

The timeline for the production process is set out below. A more detailed explanation of the different stages can be found here.

  • 3/4 weeks - copy edit
  • 8/10 weeks - design
  • 2 weeks - publish

Copy edit

A copy editor will go through and edit the text to ensure accuracy in spelling, grammar and punctuation. The editor will work from APM’s style guidelines.

Authors are asked to review and approve the revised text before it goes to design.

Design (proof creation) 

Once the final manuscript has been agreed, it will be typeset to create a PDF page proof. Three rounds of proofs will be made available for authors to:

  • see how the final typeset pages will look;
  • ensure they are free from typesetting errors;
  • check that agreed changes have been made.

Please note: significant changes to the text will result in extra work, delays and costs – so are best avoided. 

During the proofing stage pages will be read by a professional proofreader and where agreed, an index compiled.

Publish

For printed works it will typically take up to two weeks to reach our main distributor and go on sale.

APM publishing process